广州博拉森姆科技有限公司

机构建仓潮下的BNB,散户还有哪些机会?

图片
| 博森科技量化 |

博森科技官网:www.bosen0369.com

图片

近期,BNB经历了一轮令人瞩目的结构性行情。在七月到达ATH之后,又于今日再次突破ATH 865.68美元。伴随着多家美股上市公司大举购入BNB作为资产储备,以及ETF申请等利好,市场曾经视为“交易所平台币”+“公链生态代币”的BNB,如今正向“机构储备资产”进化拓展。

这波行情背后可能并非一时炒作热度,而是BNB价值的重估与定位转变。本文将深入剖析BNB“机构化”路径,以及散户可参与的多种机会。

01、BNB的“机构化进化”路径回顾

过去两个月,围绕BNB发生了三件大事:

多家美股公司将BNB纳入资产储备:7月以来,多家美股上市公司相继宣布购入或筹资配置BNB:如CEA Industries在Yzi Labs的支持下计划募集5亿美元(最高可扩至12亿美元)用于打造最大规模的BNB储备;Liminatus Pharma拟投入高达5亿美元长期投资BNB;Windtree Therapeutics批准高达7亿美元资金用于收购BNB;Nano Labs计划投入10亿美元逐步持有流通BNB供应量的5%到10%,目前已场外购入了12.8万枚BNB。这一系列举措标志着BNB正被一些机构视作类比比特币的储备资产。

ETF风口:5月初,知名资管公司VanEck正式向美国SEC递交了BNB ETF的申请文件,包含质押等额外收益。如果通过,BNB有望继比特币、以太坊之后,成为下一轮加密ETF竞争的焦点。

BNB价格突破历史新高:受上述利好共振,BNB持续走强,并在8月14日攀升至865.68美元的历史高位。下图显示,自7月中旬起BNB持仓加权资金费率持续由负回正抬升,7/23—8/14间多次冲至约 0.015%–0.03%/8h,与价格同步走高;回落阶段未长期转负,说明多头占优,现货和杠杆共同推升价格,上涨动能充足且结构相对健康。

ETF

来源: Coinglass

以上事件映射出了BNB的机构化转变,从过往主要依赖币安生态的内部价值支撑,拓展到被传统机构主动配置的新阶段。当“华尔街式”买盘涌入,BNB的价值中枢就有了结构性抬升的动力,有了更长远和稳定的需求来源。对散户来说,此时需要重新审视BNB的长期潜力,从多种途径共享BNB上涨红利。

02、散户机会1:BNB Chain链上玩法

对于散户来说,在链上积极参与BNB生态,是获得价值增量的重要途径,可以通过DeFi、RWA、Meme等多种方式参与BNB Chain的红利。

DeFi:BNB Chain目前头部的DEX和借贷协议TVL已跻身行业前列。例如龙头去中心化交易所PancakeSwap(V3)TVL约20亿美元,提供各类币对的流动性池收益;老牌借贷协议Venus支持BNB等主流资产的借贷;Lista DAO TVL也达10亿美元规模。散户可依据风险偏好选择合适的DeFi策略(如下图)。

ETF

RWA:BNB Chain正迅速成为RWA上链的新兴平台。Ondo Finance在7月份宣布将其超过100种美国股票和ETF的代币化产品引入BNB Chain,使全球用户可24/7不间断交易部分美股资产。同时,Kraken和资管公司Backed推出的xStocks计划,也将在BNB Chain部署,支持60+只美国股票和ETF交易。稳定币方面,此前特朗普家族公司WLFI选择在BNB Chain首发合规稳定币USD1,现已融入BNB链DeFi体系,开设了USD1流动性池。散户可以更便利地在BNB Chain投资美股、美债等,实现资产多元化配置。

Meme:年初,BNB Chain上诞生了不少现象级的Meme代币,市场热度空前。如果对炒Meme币感兴趣,可以在BNB链首个Meme公平发行平台Four.meme上扫链,关注新部署的代币。当然,要谨记Meme行情瞬息万变,目前热度大幅下降,最好等热度回升再投入。从市场机遇角度看,Meme热度能为BNB链带来可观的交易量和新增用户,也进一步推高BNB的需求,从侧面利好BNB持有者。

总体而言,BNB Chain生态正处在流量与价值涌入的上升期。对散户来说,这也意味着链上机会逐渐爆发,既可稳健地在蓝筹DeFi项目中赚取收益,也可尝试RWA玩法甚至发掘黑马Meme。BNB作为BNB Chain的核心价值承载,链上繁荣最终都会转化为BNB的价值支撑。因此,通过深入参与BNB Chain生态,其实也是在和BNB共同成长。

03、散户机会2:币股共振,“BNB概念股”潜伏策略

简单来说,当一家上市公司宣布大举购入BNB或将BNB纳入财务战略时,这些股票的走势开始高度相关于BNB。当BNB飙升时,它们往往出现同步或超比例上涨,反之亦然。因此,如果对BNB基本面有信心,可以考虑在行情启动之前埋伏相关概念股票。比如MicroStrategy持续买入比特币,散户投资者买入MicroStrategy的股票,就等于间接押注比特币走势,MicroStrategy的股价有时候甚至能超过同期比特币涨幅。如今随着BNB机构建仓潮兴起,有望复制这类币股共振效应。

ETF

前文已提到几家计划将BNB纳入资产储备的公司(如上图),它们的股票与BNB高度关联。那么散户该怎么操作并进行风险控制呢?

把握信息节奏:密切关注上述公司关于BNB的公告发布时间点。往往消息公布瞬间股价已大涨,如果事后再追高风险加大。例如留意SEC文件、增发募资、购买完成等关键节点。在消息之前低位布局,消息兑现时可选择分批止盈。

关注BNB价格联动:这些股票已与BNB价格高度相关。例如BNB在7月末升破800美元时,CEA、Windtree等日内跟涨,反之股票也会出现一定回落。因此可将BNB行情作为领先指标,若判断BNB将开启新一波涨势,可相应增持相关股票等待共振。但要注意若BNB出现大幅波动,股票可能出现更剧烈的过山车行情。

留意概念股与币安关系:部分股票因为有币安或CZ的参与,市场信心更足。因此,可以关注官方对这些公司有无进一步合作支持,例如是否提供托管、战略指导等。这些信号都会增强市场对概念股持有BNB的信任,从而推高估值。

值得注意的是,这类机会具有双重风险,既受加密市场波动影响,又受股票市场自身因素左右(比如融资稀释等)。建议大家小幅尝试,严控仓位,并及时跟踪基本面。

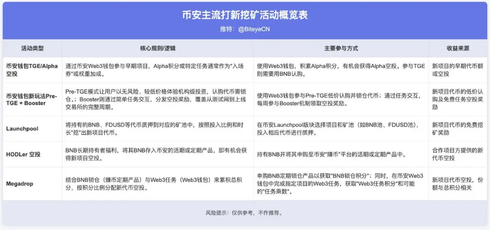
04、散户机会3:交易所玩法

币安近年来推出了Launchpad、Launchpool、Megadrop等多种活动,而大部分参与方式都与BNB有关。其实,利用交易所玩法相当于把BNB从一项单纯的投资品,变成了一个获取多元回报的工具,既能享受BNB本身升值,又能获得额外收益。

下表总结了目前几种币安主流打新挖矿活动,帮助大家根据自身情况选择合适的赚钱途径。

ETF

可以根据自身资金体量和时间投入选择合适策略:

稳健持有型:如果资金较雄厚又不愿花太多精力,可采用“BNB持有党”策略。即长期持有一定数量BNB,并积极参与Launchpool以及不定期的HODLer空投活动。这种策略重在以币生币,收益来自于BNB升值和空投新币双重叠加。

积极参与型:如果资金不多但时间充沛、动手能力强,可以尝试“Alpha积分党”路线,目标是达到空投/TGE、Pre-TGE、Booster的积分门槛。完成任务后及时退出,锁定收益。需要强调的是,这种策略一定要计算成本,避免因交易手续费和滑点支出过高而得不偿失。

除了上述主要活动,币安还为BNB持有者提供诸如VIP等级、手续费折扣、投票上币、Binance Pay返现等一系列权益。例如,在币安现货和期货交易中,用BNB抵扣手续费可享受折扣。此外,BNB持有人还能参与Binance Earn的一些专属理财产品,实现多种权益叠加。

05、散户机会4:持有BNB,通缩红利与代币经济模型

无论参与何种玩法,绝大多数路径最终都离不开持有BNB。而持有BNB之所以被许多人看好,一个核心原因在于BNB通缩代币经济模型,这也是市值头部代币里唯一通缩的代币。截止2025年7月,累计已有约6000多万BNB被销毁(占初始供应31%左右),流通量从2亿降至约1.39亿枚。预计在未来几年内BNB将达到1亿枚的恒定供应目标。

ETF

来源:bnbburn.info、币安研究院

自动销毁机制:BNB最早的销毁方式是基于币安交易平台BNB交易量,从2021年第4季度起,引入了全新的自动销毁算法,根据BNB价格和BNB Chain链产生的区块数动态调整。例如刚刚完成的第32次BNB季度销毁中,共销毁了1,595,599.78枚BNB,按执行时价格计值约10.24亿美元。

下图为自动销毁机制的公式,B代表本季度需要销毁的BNB数量,N代表本季度内BNB Chain出块总数(数量由固定出块时间决定),P代表BNB的平均价格,K为常数(硬分叉升级后目前设定为250)。从公式中可以看出,当价格越高时,销毁量就越少,反之则更多。这种机制的本质,是在市场低迷时加大通缩强度,通过减少流通来维持BNB的价值锚定;而在市场火热时则自动降低销毁强度,避免过度紧缩供给。

ETF

实时销毁机制:除了季度集中销毁外,BNB Chain在2021年引入BEP-95协议,实现链上实时销毁。每笔BNB Chain交易所支付的Gas费中,有固定比例会被直接烧毁。当BNB越繁荣,BNB就被销毁得越多。长期来看,链上活跃度的增长也会推动交易量提升,从而触发更多实时销毁。

对于散户而言,BNB的通缩意味着稀缺性提升。假定需求稳定或增长,供应减少将推高每枚代币的内在价值。这类似于上市公司不断回购股票,提高每股盈利和净资产,从而利好股价。值得注意的是,BNB承诺是1亿枚左右,不会无限减少以免影响网络运行安全。因此在接近1亿枚时,需要关注是否调整政策,例如转为维持恒定通胀率等。但至少在未来几年内,通缩趋势明确。

06、BNB价值重估与未来展望

伴随着机构入场,传统金融机构也正在改变对BNB的价值重估。比如渣打银行在今年5月报告中指出,预计BNB价格将在2025年底前翻倍,达到约1275美元,并有望在2028年底前进一步升至2775美元左右。

ETF

来源:渣打银行(仅供参考)

此外,BNB在支付赛道的发展也将为其价值提供额外支撑点,进一步推动市场对其估值模型的上调。币安的支付应用Binance Pay已经在全球推广,将BNB作为重要结算币种之一。数据显示,目前币安支付已处理3亿笔交易,总交易额达2300亿美元,其中很大一部分使用BNB进行交易。例如在法国里维埃拉地区,币安与金融科技Lyzi合作,让80多家当地商户支持加密付款,包括BNB在内的多种币种。如果这一趋势延续,BNB的需求将不仅来自投资和交易,还来自真实的商业流通。

总的来说,站在2025年中这个时点,BNB正处于价值重估的上升通道。机构建仓赋予了其“数字黄金储备”的叙事,生态繁荣赋予了其“公链龙头”的叙事,支付拓展赋予了其“实用货币”的叙事。多重叙事叠加,使BNB具备了进一步冲高市值的想象空间。同时也应保持理性,BNB的长期价值终究取决于生态能否持续Build,在不断变化的市场中保持创新和稳健运营。

07、结语

从最初的平台币,热门公链代币,成为如今传统机构投资者配置的加密资产,BNB的蜕变也折射出加密行业的成熟。在机构建仓的浪潮下,作为散户可以通过链上深度参与、布局相关概念股、参与交易所活动以及持有BNB等多种途径共享BNB的价值增长。正如口号“Build and Build”,BNB的价值将由所有人共同参与和塑造。展望未来,在机构与散户合力推动下,BNB能否开启新一轮创新黄金时代?一起拭目以待。

温馨提示

加密货币充满投机性,情绪波动大。为稳健投资,建立独立于价格的风险管理系统至关重要。重视自身投资理念,胜过盲目猜测,是成功投资者的关键素养。


量化交易神器

图片


什么是量化交易?


量化交易是指以先进的数学模型替代人为的主观判断,利用计算机技术从庞大的历史数据中海选能带来超额收益的多种“大概率”事件以制定策略,极大地减少了投资者情绪波动的影响,避免在市场极度狂热或悲观的情况下作出非理性的投资决策

图片

现货投资时代,高额的利益流动吸引了不少人来加入这场逐鹿之战。但是面对复杂的规则,许多投资新手纷纷下马。我们不得不想到,如果能有一个“机器人”,智能追踪牛市、分析币种、通过完备的计算系统帮我们盈利就好了。


真的有这样的好事?

有。这就是结合智能量化技术而生的CCR机器人

图片
图片

收益

图片

拒绝过山车式刺激,坚守阶梯式增长

#CCR机器人 8.14收益分享

图片


文章分类: 币圈时事
博森科技
总部地址:广州市番禺区保利大都会A3栋1611号
联系电话:19875288348
投资有风险,入市需谨慎

交易产品属于高风险、高收益投资品种; 投资者应具有较高的风险识别能力、资金实力与风险承受能力。 投资者应合理配置资产、不应用全部资金做投资,不应借钱来做投资
登录
登录
其他账号登录:
我的资料
留言
回到顶部